在经历多轮打磨与小范围试用后,感谢所有早期体验者的真诚建议与等待,今天非常高兴地宣布:Traction智导 1.0网页端现已正式上线。
这是一个从零开始构建的产品,但我们的起点并不只是技术本身,而是源自团队多年国际教育服务中反复遇见的一个共性难题。
对留学家庭而言,问题从来不是“信息太少”,而是“信息太杂”。上百个院校官网、各式排名、碎片化经验贴、互相矛盾的建议交织在一起。当每一次选择都与几十万甚至上百万的投入和数年的时间相关,“做决定”就像在不确定中下注。
Traction智导希望改变的,就是这件事。
我们相信,AI不会替你做决定,但可以把你推到更接近答案的位置。在Traction里,通过亿万次的未来推演,你可以亲手绘制属于自己的清晰决策蓝图。

我们的思考:不是“替代顾问”,而是“预演未来”
你或许有这种感受:越是请教留学或职业问题,聊得越久,心里越不踏实。传统咨询的症结在于:决定要发生在未来,但依据却只能来自过去。
顾问会告诉你:根据你的情况,有几套可行方案。但你并不清楚这些方案真正落地有多难?会遇到哪些具体问题?要付出多少看不见的成本?通常由于可选方案有限,你只能凭经验与建议挑一个看起来还行的路线,走不通再回头。更麻烦的是,如果你的背景并不“标准”,或者你想尝试非主流路径,传统的“模板方案”往往从一开始就不适配。
Traction智导选择了一条不同的道路:不靠经验猜测,而是通过动态推演,让你提前“看到”不同选择所带来的结果,做出真正贴合自身意愿的决定。
我们为教育+职业咨询场景打造的Skills,会通过深度对话,一步步引导,帮助你梳理那些你没表达清、甚至自己都没想透的真实需求,并据此生成一条可视化、可执行的实现路线。你可以在路径图里反复演练、大胆假设:
如果把GPA从3.0提到3.5,会发生什么变化?
如果我不急着升学,想先间隔年旅行一年呢?
如果先去一所普通大学,再通过转学“曲线救国”冲刺梦校,这条路可不可行?
每一次调整,你都能即时验证路径图的可行性,并在新变量下重新生成方案,把新的机会、风险,以及接下来要准备的事项,全部摊开给你看。
这不是玄学,而是一套可验证、可推演的“未来预演”。帮助你在真正做决定前,先看到决定之后的走向。
Traction智导1.0主要功能
01
核心模块一:国际教育规划
在Traction智导,规划的第一步永远从对话开始。
你只需要像找顾问交流一样,告诉Traction你的想法:“我想去海外读大学。”
Traction会由多个Agent协同,实时调用各类外部工具,并像一位有经验的顾问一样继续追问:偏好的地区?预算范围?申请本科还是研究生?目前年级?是否有标化成绩?看重排名程度?

对话式梳理(演示界面)
本内容由 AI 生成,仅供参考
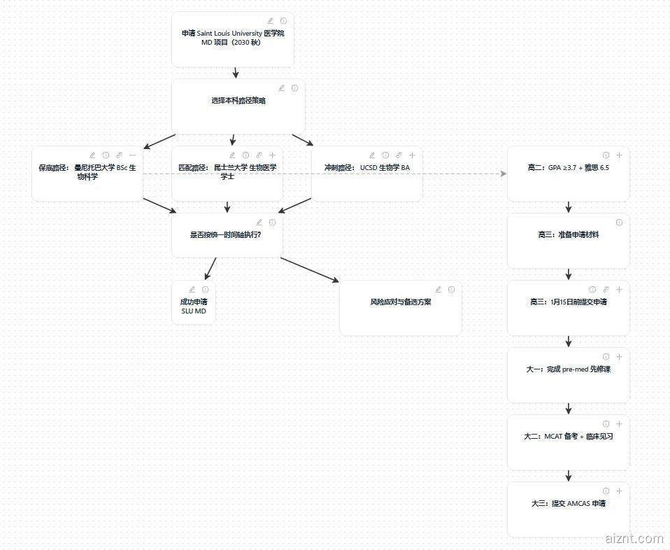
当基本信息收集完毕,Traction不会直接扔给你一份“选校清单”——那只是简单的信息堆积。它会基于你的需求生成一份分阶段、可落地的路径图。
医学院院申请路径规划

本内容由 AI 生成,仅供参考
(图中展示从高一到大三各阶段的规划,每一阶段包含GPA目标、语言成绩、背景提升、医学考试、先修课程等执行项)
这张路径图最大的特点是:它不是静态的。
把鼠标移动到路径图任意节点。例如点击“GPA3.7&雅思6.5&提升背景”,你会看到这个目标如何被拆解:需要重点提升哪些学科、语言学习要投入多少精力、如何丰富相关背景。每个子节点都标注了明确的行动与时间点。这样的预演,不是只给你一个结论,而是让你在真正启程前,先走一遍沿途的难点与岔路,提前做好准备。
高二GPA节点展开后的子路径图

本内容由 AI 生成,仅供参考
(图中展示“GPA3.5…”目标被拆分为多阶段的具体执行方案)
如果你觉得某个目标过于吃力,还可以直接在图上改文本。比如把“GPA3.5”改成“GPA3.0”,把“奖学金”换成“预算20万”,路径会立刻重新推演,告诉你新的方案是否可行、在哪里存在风险。
这就是Traction反复强调的“预演可能”:在真正投入时间与金钱前,先把不同选择“演一遍”。
02
核心模块二:专业与职业规划
留学规划的终点,不是“拿到Offer”,而是“毕业后找到适合的去向”。但多数工具在用户获得录取的那一刻就“按下暂停键”。
Traction智导希望继续陪你往前走。
在专业与职业规划模块,我们依然采用对话+路径图的方式,帮助你探索:
-
你的兴趣、能力、价值观,对应哪些更契合的专业方向?
-
这些专业的就业走向如何?国内外差异在哪里?
-
如果目标是某个行业,大学四年该如何选课、如何积累实习、如何准备求职?
该模块正在持续迭代中,1.0版已开放基础的专业探索功能,更完整的职业路径规划将陆续上线。
03
核心模块三:文书写作头脑风暴
文书是申请中最难“标准化”的一环,也是最容易被模板毁掉的部分。
Traction智导的文书模块定位不是“代写”,而是“启发式对话”。当你面对空白页不知如何下笔时,Traction会通过一系列问题,帮你理清:
-
哪些经历对你影响深?为什么?
-
你选择这个专业的真正原因是什么?背后有什么真实故事?
-
你希望招生官记住你怎样的一面?


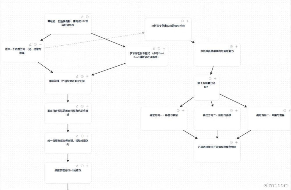
本内容由 AI 生成,仅供参考
(图示为USC本科导演专业的文书头脑风暴思维导图)
Traction智导不会直接生成一整篇文书——那既不合规,也不负责任。但它能帮你迈出写作的第一步:从“我不知道写什么”到“我有内容可以写”。
产品亮点
Traction智导与市面其他工具的差异:
教育规划领域的工具,我们见过很多。有的是“数据库+搜索框”,让你自己去查;有的是“人+AI辅助”,本质仍是顾问服务;有的是“选校预测器”,用历史数据推录取概率。
Traction智导选择了另一条路。以下是我们MVP的特色:
1
对话+路线图的交互
这不是一个让你自己填表的平台。你只需像聊天一样表达想法。Traction的workflow节点天然具备教育规划属性。每个workflow节点都由一个或多个Agent协同运作。在与用户交互时,Agent会异步推理与协作。因此Traction能像资深顾问一样,通过引导与追问帮你澄清需求,并把每次对话的成果,实时呈现在路径图上——把抽象目标转化为清晰的时间线、行动项与里程碑。
2
贴近真实顾问的引导逻辑
我们尽量避免“选择题式”交互。因为真正的规划不是做题,而是持续的对话。Traction会记住上下文,在你补充新信息时自动重新评估建议,并在你忽略重点时提醒你遗漏了什么。它不打断你的思考,而是辅助你的思考。
3
多路径推演,反复验证
这是Traction最核心的能力。
每份规划由一条主路径组成,而主路径上每一个节点,都可向下展开最多四条子路径。你可以看到:如果选AP会怎样,如果选荣誉课程会怎样,如果某门课表现不理想如何补救……
这意味着,你能在Traction里反复“试错”:试这条路不通,还有哪条路能绕过去。所有试错成本,都只是几次点击的时间。真正开始行动时,你已提前避开了大多数弯路。
4
路径文本可随时修改,实时验证可行性
如果你觉得Traction生成的路线与你实际不完全匹配,可以直接编辑路径上的文本,把“雅思7.0”改成“雅思6.0”,把“预算20万”改成“预算30万”,然后点击输入框的
按钮。Traction会基于更新后的条件重新评估,告诉你哪些目标要调整、哪些风险要注意。
这不是只给“标准答案”的工具,而是可以陪你反复推演的伙伴。
5
信息源直达,不吃“二手饭”
不少AI工具看似便捷,实则在喂“二手信息”。它们的数据来源常是国内自媒体或转载平台,层层加工后难免失真。
Traction智导坚持一条外部信息调用原则:所有决策依据都必须可追溯至一手源头。
每次对话生成的参考资料,都会以链接呈现。链接直达海外院校官网、政府教育部门公告,或其他国际公认的权威来源。
当你想核实“这个专业的录取要求是否属实?”只需点开链接,直接到院校官网查证。我们优先检索海外官网的策略,确保每次数据调用都是“一手信息”,而非他人解读。

这不仅是为了准确,更是为了让你心里踏实。在这里,看不到无法核实的结论,只有通往事实的一键通道。
即将上线:大学招生官直连
我们还在打磨一个重要能力:招生官直连板块。
在这里,学生可以扫码直接添加已入驻Traction平台的海外院校招生官,就留学申请、专业设置、就业去向等问题随时沟通。这不是中介转述,更不是二手信息,而是与你和招生官的直接对话。

(成为会员后可直接点击“联系他们”)

我们相信,学生应当绕开信息壁垒,避开以信息牟利的中间环节,直接与海外院校建立连接。
该功能将于后续版本推出,敬请期待。
如何体验 Traction智导MVP1.0?
1. 网页打开:
在电脑端访问 www.tractionai.me(注意:目前仅支持PC端)。
2. 开始规划:
无需注册,可扫码微信直接登录。进入页面后,你会在对话框看到内置引导,点击“开始规划”,告诉Traction你的想法即可开始对话。
目前1.0版本已开放国际教育规划、专业与职业规划、以及文书头脑风暴三大模块,并在持续优化,欢迎体验并提出建议。
3. 加入社群,获取最新信息
扫码添加Traction小助手企业微信,加入用户反馈群。在群里,你可以:
第一时间了解产品更新
获取留学圈最新政策与趋势解读
与产品团队直接交流,你的建议将影响功能迭代
写在最后
Traction智导源于一个简单的想法:
我们见过太多学生因为信息差,错过更低成本、更快达成目标的路径;见过太多家庭因规划失误,多花了很多冤枉钱;也见过太多焦虑在互相矛盾的建议中徘徊。
我们不认为AI能解决一切。但我们相信,当每个选择的后果可以被提前“看见”,当每条路径的节点被清楚标注,当学生与家庭能在投入现实资源前,先在虚拟里“走一遍”不同可能性——
至少,决策不必再像赌博。
Traction智导因真实需求而生,也因你的使用而成长。欢迎体验,告诉我们哪里好用、哪里不好用、还缺什么。你的每一次反馈,都会让产品更完善,也会帮助更多像你一样的人,做出更清晰、更从容的教育选择。
让每一次教育选择,都清楚可见、有理有据。
Traction智导1.0,现在启程。


















用户38505528 8个月前0
粘贴不了啊用户12648782 9个月前0
用法杂不对呢?yfarer 9个月前0
草稿id无法下载,是什么问题?