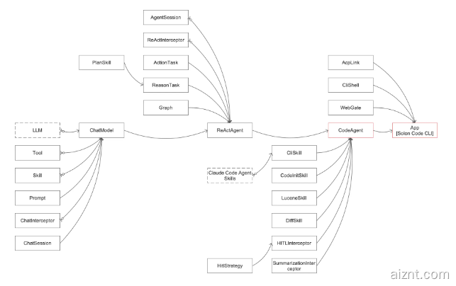
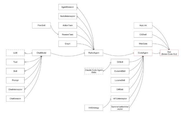
近日,Solon AI 框架正式上线全新产品 ——Solon Code CLI。这款智能终端小助手深度借鉴了 Claude Code CLI 的设计思路,专为 Java 开发者打造。Solon Code CLI 不只是一个简单的写代码工具,而是借助 AI 技术,为开发者带来一种全新的编程方式,让写代码的过程就像随时在和一位经验丰富的程序员交流。
首先,Solon Code CLI 能自动识别项目结构。当开发者在终端中输入 “init” 命令时,系统会快速扫描并记录项目中的各类文件,同时生成一份 CLAUDE.md 文件。这份文档不仅方便 AI 获取项目背景信息,也为团队成员提供了一份清晰明了的项目说明。

其次,这款工具具备强大的代码理解和搜索能力。开发者只要输入相应的指令,Solon Code CLI 就能通过智能搜索,迅速锁定目标代码片段,大幅提高查找效率。比如,当开发者想要搜索与 “server” 有关的代码时,系统会自动列出匹配结果,并给出代码预览,方便快速浏览。
在代码修改与验证方面,Solon Code CLI 同样表现亮眼。它遵循“验证驱动”的理念,当开发者完成代码修改后,会自动执行相关测试,用来检查变更是否可靠、安全。对于一些风险较高的操作,如发起网络请求,系统会弹出确认提示,要求开发者手动确认,从而保证操作更加稳妥。
Solon Code CLI 采用“池盒模型”设计,支持 CLI、Web 和 ACP 三种连接方式。开发者既可以在命令行中直接与 AI 对话,也可以通过 Web 页面进行可视化交互,还能与 IDE 插件顺畅集成。这种灵活的连接方式,使得无论是 Java 后端开发、Node.js 前端开发,还是其他技术栈场景,Solon Code CLI 都能从容应对。
对希望提升开发效率的 Java 开发者来说,Solon Code CLI 无疑是一款非常值得尝试的实用助手。
划重点:
🌟 兼容多种技术栈,支持自动识别项目并生成文档。
🔍 提供智能代码搜索,快速定位目标代码,提高工作效率。
🔒 支持安全的命令执行与修改验证,为开发过程保驾护航。



















用户38505528 8个月前0
粘贴不了啊用户12648782 9个月前0
用法杂不对呢?yfarer 9个月前0
草稿id无法下载,是什么问题?